- Overview
- Purpose/Vision/Mission/
Shared Values - Organization
- Milestone
- Awards
- Audio Center
- Value-Added Service
- Digital Transformation
Corporate Facts
- TSE 3702
- Industry : Global Semiconductor Distributor
- Founded : 2005
- Headquarter : Taipei, Taiwan
- Worldwide Offices : 67 Offices
- Employees : 5,000
- 2024 Sales : NT$880.55 billion
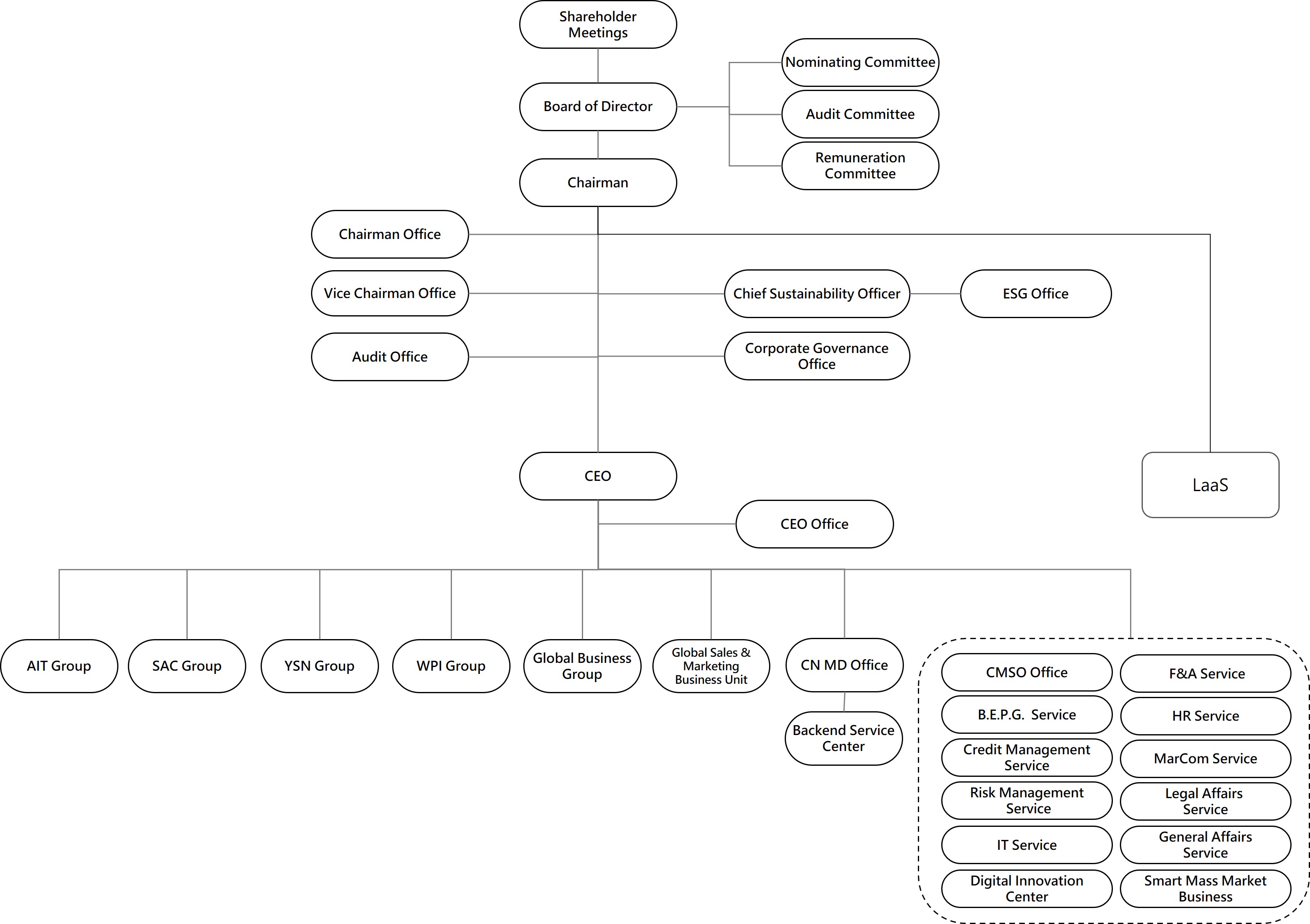
Organization
(1) Auditing Office
Responsible for conducting audits for the effectiveness of internal regulations and institutional implementation for WPG holdings. Also make improvement recommendations based on the results.
(2) F&A Service and Spokesperson
Responsible for matters related to finance and accounting for WPG Holdings, as well as maintaining relationship with investors. Also bear the responsibility of management control, policy guidance and supervision of each group's corresponding functions. The CFO also serves as the Company Spokesperson.
(3) IT Service
Responsible for matters related to information technology for WPG Holdings, as well as its management, strategy planning, and continuous developing and optimizing of information system platform. Also bear the responsibility of management control, policy guidance and supervision of each group's corresponding functions.
(4) HR Service
Responsible for matters related to human resources for WPG Holdings. Also bear the responsibility of management control, policy guidance and supervision of each group's corresponding functions.
(5) MarCom Service
Responsible for brand image, as well as planning, implementing and supervising the WPG Holdings e-marketing platform. Also bear the responsibility of management control, policy guidance, and supervision of each group's corresponding functions.
(6) Legal Affairs Service
Responsible for the WPG Holdings legal affairs. Also bear the responsibility of management control, policy guidance, and supervision of each group's corresponding functions.
(7) Credit Mgt. Service
Responsible for the WPG credit management services. Also bear the responsibility of management control, policy guidance and supervision of each group's corresponding functions.
(8) Risk Mgt. Service
Responsible for the building of WPG Holdings’ risk and crisis mechanism, coordinating risk management activities, and promoting risk and crisis management awareness.
(9) General Affairs Service
Responsible for general administrative affairs of WPG headquarters building. Also bear the responsibility of management control, policy guidance and supervision of each group's corresponding functions.
(10)B.E.P.G. Service
Responsible for assisting WPG Holdings and each group to optimize the business management mechanism, intelligent operation performance management, and strengthen the quality of operation process to improve the overall operational management efficiency and efficiency.
(11) CMSO Office
Responsible for assisting WPG Holdings and each group to unite internally, establish a resource sharing and collaborative cooperation platform to serve customers and strengthen the production line.👩🦯;ensure that all the transactions, customers, and products are well managed in accordance to the global and local trade compliance regulations; With the innovative services of dada platform automation and subscription, we have improved the user experience and achieved digital results.
(12)ESG Office
Responsible for matters related to sustainability development planning and implementation for WPG, as well as tracking the results of sustainability activities, and making plans for further improvement to enhance our sustainable competitiveness.
(13) Digital Innovation Center
Responsible for the design, testing, feedback, and incubation of new business models through the utilization of digital technologies and strategies.
(14)SMM Business Unit
Responsible to design, establish and verify the WPGH new business platform for serving the diverse and small-volume transaction needs in the broad mass market, and cooperate with relevant groups to promote business digitalization operation mechanisms.
Title | Name | Education | Major Experiences |
---|---|---|---|
Chairman | Simon Huang | B.S., Engineering Science, National Cheng Kung University | Chairman, Genuine C&C Inc. Chairman, Taipei Electronic Components Suppliers' Association. |
Vice Chairman | Frank Yeh | B.S., Electronic Engineering, Feng Chia University | G.M., Arrow Electronics Taiwan Limited Vice President, Acer Incorporated |
Chief Executive Officer | Mike Chang | B.S., Electronic Engineering, National Taipei University of Technology. | Chairman and CEO, WPG Holdings Subsidiary |
Chief Sustainability Officer | KD Tseng | B.S.,Electronic Engineering,National Taiwan Ocean University | Chairman,WPG Holdings Subsidiary |
Chief Finance Officer, Spokesman | Cliff Yuan | Bachelor, Double Major In Law &Accounting, Soochow University | F&A Director, WPG Holdings Subsidiary |
Chief Human Resources Officer | David Li | E.M.B.A., Southern California University. | Vice President, WPG Holdings Subsidiary. |
General Counsel | Lucia Tai | Bachelor, Laws, National Taiwan University | Director of legal affairs, WPG Holdings Senior Manager of legal affairs, WPI Group |
Chief MarCom Officer | Tracy Cheng | Bachelor, Double Major In German & English language, Soochow University | MarCom Director, WPG Holdings Subsidiary. |
Senior Director | Gary Chang | M.A., National Taiwan University of Science and Technology. | Director, WPG Holdings Subsidiary. |
Vice President | Scott Lin | B.S., Electronic Engineering, National Taiwan University of Science and Technology. | Manager, Infineon Technologies Taiwan Ltd. |
Vice President | Jessica Lee | A.S.,Shipping and Transportation Management,Taipei University of Marine Technology. | Vice President,WPG Holdings Subsidiary |